Skip to main content

Process charts

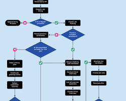
 Process charts, also known as flowcharts, are a fundamental tool used in system analysis and design (SAD). They are graphical representations that visualize the steps involved in a process, the sequence of those steps, and the decision points that can alter the flow of the process.

Process charts are essential for a number of reasons in SAD:

  • Communication: They provide a clear and concise way to communicate complex processes to both technical and non-technical audiences.
  • Documentation: They serve as a documented record of a process, which can be helpful for training, troubleshooting, and future reference.
  • Analysis: They can help to identify inefficiencies, bottlenecks, and areas for improvement in a process.
  • Design: They can be used to design new processes or improve existing ones.

There are different types of process charts used in SAD, each with its own specific symbols and conventions. Here are some of the most common types:

  • Flowchart: A flowchart is a general-purpose process chart that can be used to represent any type of process. It uses a variety of symbols to represent different steps, decisions, and data flows.
  • Data Flow Diagram (DFD): A DFD is a type of flowchart that specifically focuses on the flow of data through a system. It uses symbols to represent processes, data stores, and data flows.
  • Swimlane Diagram: A swimlane diagram is a type of flowchart that shows the different roles or departments involved in a process. It uses swimlanes to separate the steps performed by each role.

The development of a process chart typically involves the following steps:

  1. Define the scope of the process: Identify the beginning and end of the process, as well as any major subprocesses.
  2. Identify the steps in the process: Break down the process into a series of logical steps.
  3. Determine the decision points in the process: Identify any points in the process where a decision needs to be made.
  4. Document the process chart: Use the appropriate symbols and conventions to create a visual representation of the process.

Process charts are a valuable tool for system analysts and designers. They can help to improve communication, documentation, analysis, and design of systems.

Comments

Popular posts from this blog

Understanding Multidimensional Arrays:

  Understanding Multidimensional Arrays: Think of a multidimensional array as a collection of smaller arrays nested within each other, forming a grid-like structure. Each element in the grid is accessed using multiple indices, one for each dimension. Declaration and Initialization: C++ data_type array_name[dimension1][dimension2][...][dimensionN]; // Example: 3D array to store temperatures (city, month, day) int temperatures[ 3 ][ 12 ][ 31 ]; // Initialization in one line double prices[ 2 ][ 3 ] = {{ 1.99 , 2.50 , 3.75 }, { 4.20 , 5.99 , 6.45 }}; Use code  with caution. content_copy Accessing Elements: Use multiple indices within square brackets, separated by commas: C++ int first_temp = temperatures[ 0 ][ 5 ][ 10 ]; // Access temperature of city 0, month 5, day 10 prices[ 1 ][ 2 ] = 7.00 ; // Update price in row 2, column 3 Use code  with caution. content_copy Important Points: Dimensions:  The total number of elements is calculated by multiplying the dimen...

Economic, Financial

Economic and financial systems are crucial components of any organization, be it a for-profit business, government agency, or non-profit institution. These systems are used to track income and expenses, manage budgets, analyze financial performance, and make informed economic decisions. System analysis and design (SAD) is a methodology used to develop, improve, and maintain these economic and financial systems. It involves a series of steps, including: Identifying the need:  The first step is to identify the need for a new or improved economic and financial system. This could be driven by a number of factors, such as the need to improve efficiency, accuracy, or compliance with regulations. Understanding the current system:  Once the need has been identified, the next step is to understand the current system. This involves gathering information about how the system works, what data it collects, and who uses it. Defining requirements:  Based on the understanding of the cur...

Shell Program

  In the context of Linux operating systems, a shell program , also referred to as a shell script , is a computer program written in a specific scripting language designed to be interpreted and executed by a shell . Here's a breakdown of the key terms: Shell : A shell is a special program that acts as a user interface for interacting with the operating system. It accepts commands from the user, interprets them, and then executes them using the system's resources. Common shells in Linux include Bash (Bourne Again Shell), Zsh (Z shell), and Ksh (Korn shell). Shell program (shell script) : A shell program is a text file containing a series of commands written in the shell's scripting language. Each line of the script represents a single command that would be typed into the shell manually. Shell programs are interpreted line by line by the shell when they are executed. Here are some key characteristics of shell programs: Interpreted:  Unlike compiled languages like C or C++, sh...